Fig. 9
From: The developmental origins of sex-biased expression in cardiac development

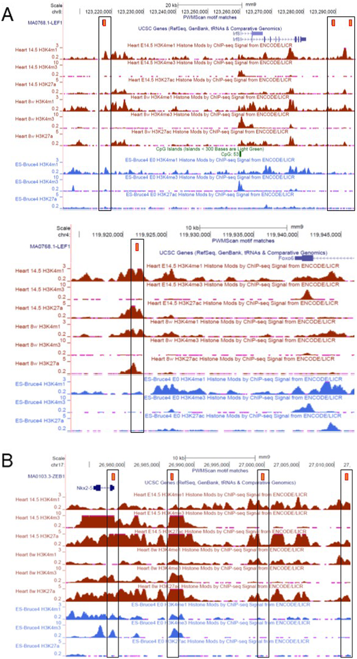
UCSC browser screenshots of genes regulated by sex-biased transcription factors (TFs). Custom tracks show TF binding sites for (a) Lef1 (male-biased) and (b) Zeb1 (female-biased) for genes that share the same bias with the TFs, with the binding sites denoted as orange bars. Also shown are the histone modification profiles for ES cells and 14.5 dpc and adult hearts, highlighting active histone marks coinciding with TF binding sites